|
回顾学习帆软的过程,我深刻体会到,掌握它不仅仅是学会了一个强大的BI工具,更是完成了一场从“数据思维”到“业务价值”的认知升级。我的心得可以概括为以下三个阶段的蜕变:
第一阶段:从“炫技”到“实用”,理解工具的本质是解决问题。
初学帆软时,我像很多人一样,沉迷于各种复杂的图表类型和酷炫的动画效果,总想做出最“好看”的报表。但很快我意识到,一个再华丽的3D地图,如果无法让业务方一眼看出“哪个区域销售异常”,它就是失败的。
帆软教会我的是 “设计服务于洞察” 。它的强大之处不在于图表有多花哨,而在于其无限的灵活性和以业务为导向的设计理念。例如,通过参数联动和钻取功能,我可以将一份宏观的月度总览报告,变成业务负责人手中的“数据探测仪”。他们可以点击某个产品系列,下钻到具体型号,再联动看到对应的区域销售情况和负责人,所有分析流程一气呵成。这个过程让我明白,BI分析的终极目标不是展示数据,而是通过交互降低获取洞察的门槛,让数据自己会“说话”。
第二阶段:从“报表制作者”到“故事讲述者”,用逻辑串联数据碎片。
在学习之前,我的工作可能是机械地响应业务需求:“做一张销售报表”、“做一张用户分析表”。这些报表是孤立的、静态的。
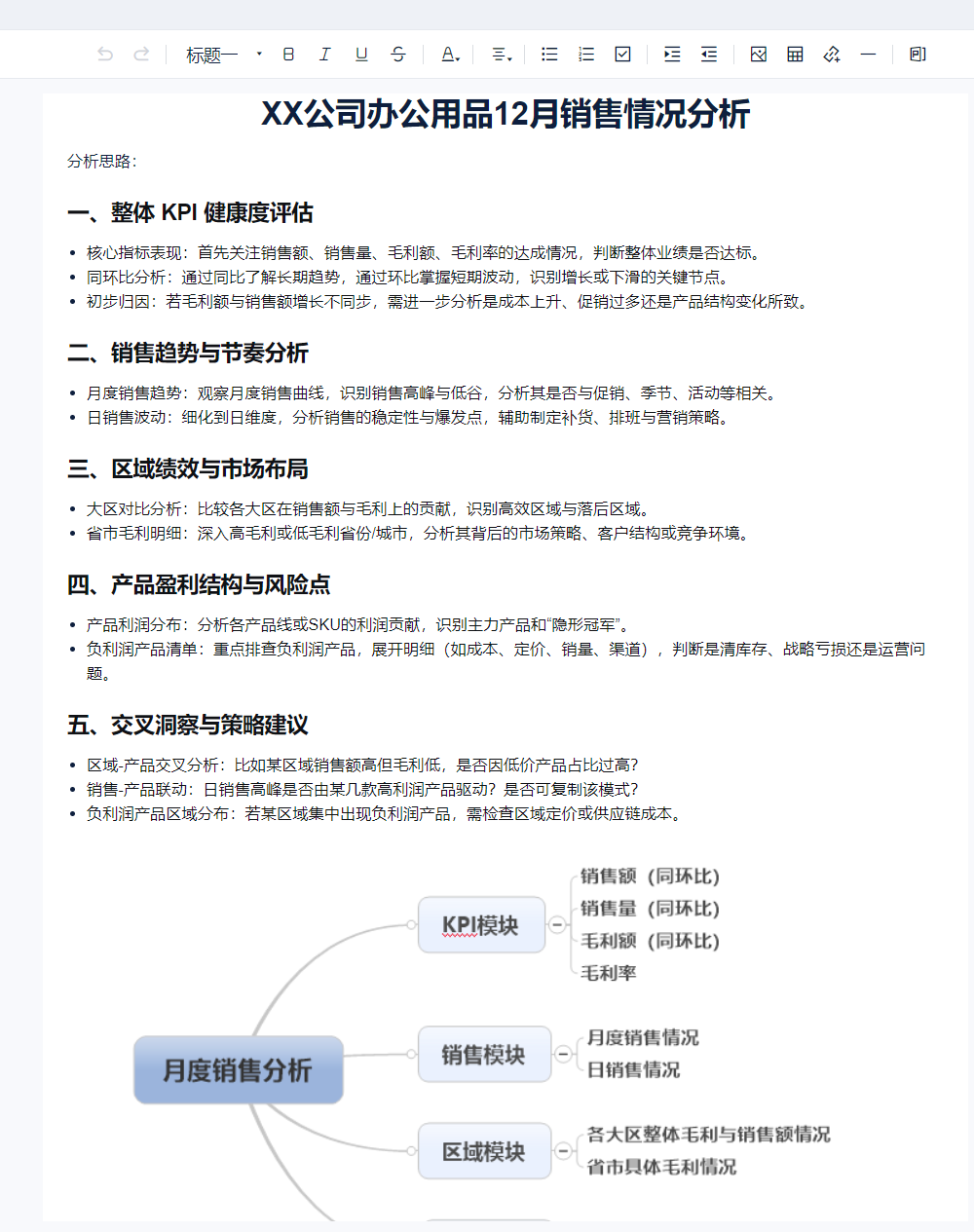
帆软帮助我构建了体系化的分析框架。就像在为“月度销售分析”设计Dashboard时,我不再是堆砌指标,而是像导演一部电影一样,构建一个清晰的故事线:“总体表现如何 → 好坏源于何处 → 是谁驱动的 → 接下来该怎么办”。帆软的选项卡、自由单元格等功能,让我能够将这个思维导图完美地落地为一个逻辑严谨的可视化作品。我学会了用“指标卡”开场定调,用“多维联动图表”展开剧情,用“明细表”呈现细节,最后用“预警地图”制造高潮和提出行动点。我扮演的角色,从一个被动的报表“制作者”,转变为了主动用数据讲述商业故事的“讲述者”。
第三阶段:从“被动响应”到“主动驱动”,让数据产生真实价值。
这是学习帆软带来的最大改变。过去,我的分析往往是事后解释“为什么上个月销售额下降了”。而现在,利用帆软的数据预警和移动端BI功能,我能够建立一套监控体系。
例如,当某款产品的日销售额连续低于阈值时,系统会自动推送消息给产品经理和销售负责人;当重点客户的复购率出现下滑趋势时,客户成功团队会提前收到提示。这种从“静态汇报”到“动态预警” 的转变,使得数据分析不再是回顾过去的“马后炮”,而是成为了驱动业务主动行动的“导航仪”。我的价值,也从支持部门的一个环节,前置到了业务运营的核心流程中,真正实现了数据驱动决策。  |