1.学习初衷
(1)个人介绍
帆软社区用户名3478753,目前就职于徐工新能源科技公司,所属新能源行业;目前从事经营数据分析工作,个人感兴趣的方向为数据的挖掘分析、模型构建以及图表可视化。
(2)学习初衷
希望通过数据分析学习,提升从海量数据中诊断业务症结、并精准转化为行动策略的工作能力,在公司内推动“数据发现问题,数据驱动决策,数据发挥价值”的理念。
2.作品简介(作业10)
一、分析背景
1.角色:市场部销售总监。
2.目标:基于公司某月销售数据,诊断当前业绩表现,挖掘产品、渠道与客户之间的关联,为不同类型门店制定销售策略。
3.价值:指导公司下阶段的精准营销与资源配置,实现整体盈利能力的有效提升。
4.自选数据:选择FineBI公共数据中企业打卡营某服装零售销售数据,利用数据门店ID、产品类别、渠道、购买时间、客户性别、客户年龄、销售金额、订单数量、产品单价等字段。
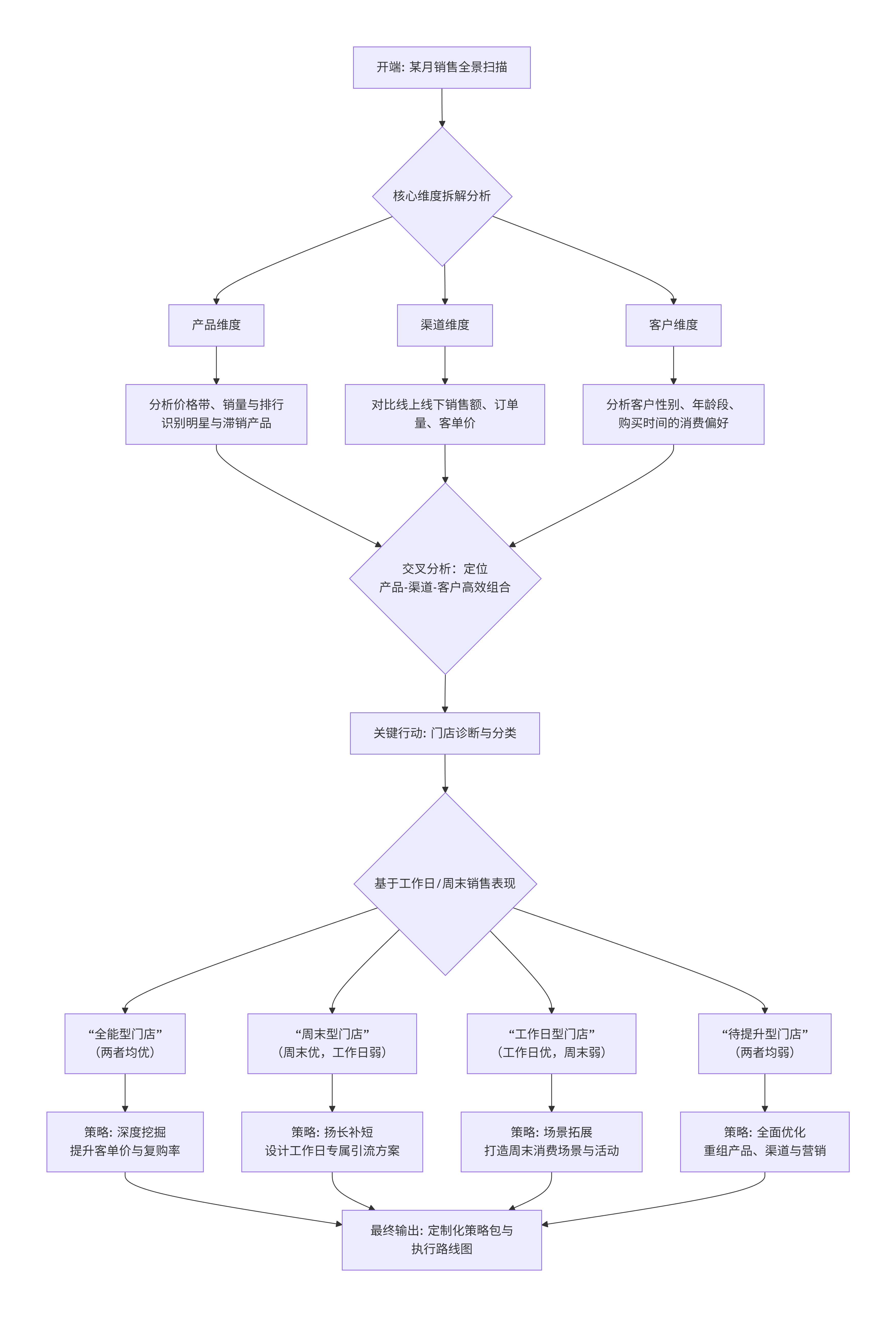
二、分析思路

三、分析内容
1.整体销售概览:利用KPI指标卡展示销售额、门店数量、订单数量、平均订单价。
2.帕累托分析:利用帕累托模型分析识别各门店与各产品的销售情况。
3.销售额影响因素分析:将产品单价指标转换为维度,利用折线图分析产品价格分布与对应销售额。利用分层柱状图对比分析渠道、购买时间、客户性别等维度,利用折现面积图对比分析客户年龄维度。
4.产品-渠道-客户关联分析:通过仪表板联动产品、渠道与客户等维度交叉分析,并通过分组表展示具体销售数据。
5.门店四象限分类:利用波士顿矩阵模型,根据工作日和周末的销售表现将门店分为四类,然后在数据中创建新的门店分类字段,在仪表板中创建文本过滤组件,实现不同类型门店的聚类分析。
四、可视化报告

3.学习总结
(1)学习经历
本次学习以数据分析全流程实战为核心,经历了一个从工具掌握到思维构建的完整周期。初期,我专注于数据清洗、指标构建与基础可视化,熟练运用了多维数据透视、交互仪表板制作等技能。中期进入核心分析阶段,我系统实践了描述性统计、维度拆解与交叉分析等方法,并重点学习了如何运用对比、分类、关联等逻辑框架将离散的数据点串联成有意义的洞察链条。后期,我着重于将分析结论转化为商业语言,经历了从诊断问题、预测趋势到制定针对性策略的完整决策模拟过程。整个学习通过解决一个连贯的复杂问题,将分散的知识点有机整合,让我亲身体验了从原始数据到决策建议的每一步挑战与解决方案。
(2)个人成长
经过系统学习,我的核心成长在于建立了结构化的问题解决框架与商业数据思维。技术上,我从依赖单一图表进阶到能设计涵盖多维度、具有故事线的分析模型,并能根据问题灵活选用和组合分析方法。更重要的是在思维层面:我深刻理解了数据分析的价值并非在于制作图表,而在于用数据定义问题、验证假设并驱动行动。我学会了从业务目标出发进行“逆向推导”,让每一个分析步骤都服务于最终决策。同时,我提升了对数据局限性的认识,明白了所有结论都需要结合业务语境进行审慎解读。此次经历使我从一名数据工具使用者,成长为一名能系统性思考、并能清晰阐述数据背后商业逻辑的分析者。 |